时间:2025-12-18 浏览:10
近日,我院特色林产业发展研究中心科研平台柏晓辉教授团队在国际知名学术期刊《Scientific Reports》(SCI一区)发表重磅研究成果,首次明确了导致歙县山核桃(Carya cathayensis)根腐病的潜在致病真菌,同时发现了具有应用前景的生防菌剂,为这一困扰产区多年的病害治理提供了关键科学依据,有望挽救山核桃产业的经济损失。


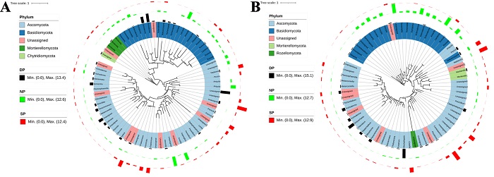
山核桃是我国安徽歙县、宁国及浙江临安、淳安等地的特色经济树种,其果仁富含油脂、蛋白质和矿物质,风味独特且营养价值极高,是当地农户的重要收入来源,已形成规模庞大的特色产业。然而近年来,不明原因的根腐病在主产区蔓延,发病率最高可达90%。患病植株表现为叶片黄化、枯萎、早落,根系皮层脱落、木质部褐变,最终整树死亡,给农户造成惨重经济损失,严重威胁山核桃产业可持续发展和区域生态稳定。此前研究虽推测细菌菌群失衡可能与病害相关,但具体致病元凶始终不明,导致防控工作难以精准开展。
为破解这一难题,柏晓辉教授团队联合歙县林业科技推广中心、黄山市产品质量检验研究院等多家单位,开展了为期多年的系统研究。该研究不仅首次锁定了山核桃根腐病的潜在致病真菌,明确了真菌群落结构变化与病害发生的关联,还筛选出候选生防菌剂,为后续开展病原菌分离鉴定、病害验证及生态防控技术研发奠定了坚实基础。这一突破性进展彰显了产学研深度融合的创新活力,为我国特色经济林病害绿色防控提供了重要范例。


该研究成果以“Analysing fungal microbiome differences between the roots of healthy and diseased Chinese hickory (Carya cathayensis) trees”为题发表,yl6776永利集团苏胜荣博士、18生物技术李根山为论文共同第一作者,22生物技术葛诗琪、21生物技术张淼也参与该研究,柏晓辉教授和翟大才教授为通讯作者。研究得到安徽省林业科技创新项目、安徽省优秀拔尖人才项目、6776永利集团科研项目、6776永利集团一流学科(ylxk202101)等多项课题资助。
(撰稿:柏晓辉;摄影:苏胜荣;责任编辑:王北朝;审核:万志兵)